全国服务热线:028-85363921
一对一志愿填报咨询服务 更多>>

高考资讯

2024强基5大变动解析
浏览:488

清北、复交、北航、中科大、哈工大等30余校2024强基计划招生简章发布,多所院校正在报名中。



01

招生专业扩增



今年有不少高校对强基计划招生的专业有所调整。


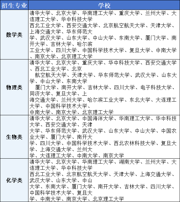
北大新增生物医学和基础心理方向、材料方向;北航扩大飞行器控制信息工程;上海交大新增船舶与海洋工程;同济新增海洋科学;西安交大新增材料科学与工程;厦大新增海洋科学、生态学;中科大新增地球物理学、工程物理;复旦新增信息与计算科学、核物理、高分子化学等;武大新增地球物理学专业;农大细分生物育种科学-植物育种、动物育种;兰大新增生态学


特意按学科竞赛分科汇总了数物化生四大学科相关专业的招生院校,方便大家根据自己的竞赛学科选择。


图片

从高校新增的专业来分析,基本都是高校的强势专业。例如兰州大学的生态学在国内外有较高学术声誉,是A学科。复旦大学今年新增的信息与计算科学专业入选国家级一流本科专业建设点。武汉大学强基计划新增的地球物理学专业也颇具王牌特色,可见强基计划的专业越来越多元化。



02

入围倍数变化



整理出了近3年各校招生的入围倍数变化,可以看到今年除了中国海洋大学的入围倍数上增,其余有变动的大学,入围倍数都有所下调。


图片

必须要说明的是,入围倍数减少意味着该高校对于“强基计划”的考生要求更高、把关更严能够入围校测的人数相应减少,但不代表招生人数减少。


03

考核形式改变



今年“复交南”模式扩散:北航、兰大在今年跟进“复交南”模式,高考后出分前完成校测。


根据校测形式的不同,在此分为2类:


图片

(点击图片即可放大)


另外值得一提的是:中国科学技术大学对所有完成志愿确认的第二类考生进行单独考核。(金银牌考生考核形式不同)


图片



04

所院校开启“小破格”形式



今年中山大学、大连理工、吉大、山大等众多高校在今年的强基政策中,均表明数学或其他科目高考分数达到划定标准,可直接破格入围或放宽入围倍数或满足第一志愿入围。


图片

高校把高考成绩高分考生作为破格入围对象,非竞赛生破格入围在强基计划招生政策中还是第一次出现。对于高考高分考生来说,优势还是非常显著的。


05

新增重点科目加权



今年南开大学、哈尔滨工业大学、华东师范大学、中南大学等高校也采用了加权分入围的形式。


例如南开大学的数学、物理、化学、生物、语文高考成绩可在入围相关专业时增加50%权重。


图片

(南开大学招生简章截取)


哈尔滨工业大学的数学、物理高考成绩可在入围相关专业时增加20%权重。


图片


(哈工大招生简章截取)


以加权高考成绩从高到低排序作为入围依据,这种方式对单科成绩突出的考生更有利。所以单科成绩高的考生可以重点关注上述院校。

上一条:不是团员,这7所大学不能报考!
下一条:2024年强基计划39所大学报名网址汇总~
立即提交咨询
小师
咨询内容:数据全不?
提交时间:2021-08-20
回复:您好! 西藏高考志愿通展示的数据是非常全的,因数据来源于各高校,权威性非常高。近三年院校录取分数、专业录取分数,已完全能帮助西藏学子志愿填报。 望我们的服务能帮到您,若有疑问,可致电:028-85363921或加入QQ交流群707032282与我们联系..........
X关闭